Virtualreality

Patents tagged Virtualreality

Mar 31, 2026

US12589315 - Virtual and augmented reality shooting systems and methods

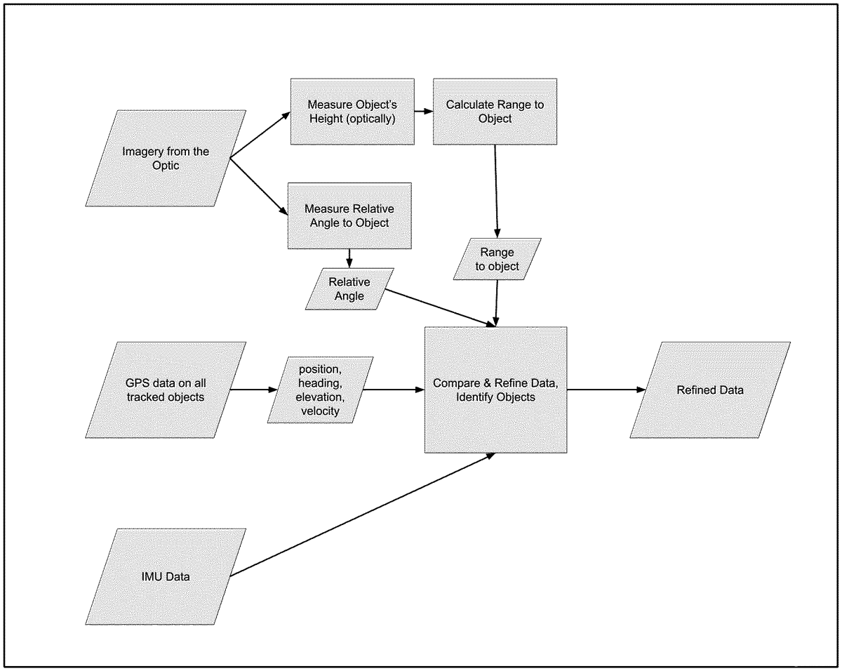
Provided herein are systems and methods for training, maintaining and using skills for shooting a target with a projectile. More particularly, the invention relates to virtual and/or augmented reality, augmented reality, mixed reality and consensual reality systems and methods to train and maintain shooting skills in military, law enforcement, competition and sporting settings, environments and missions.