US12318922 - Magnetic lock with throwable robot

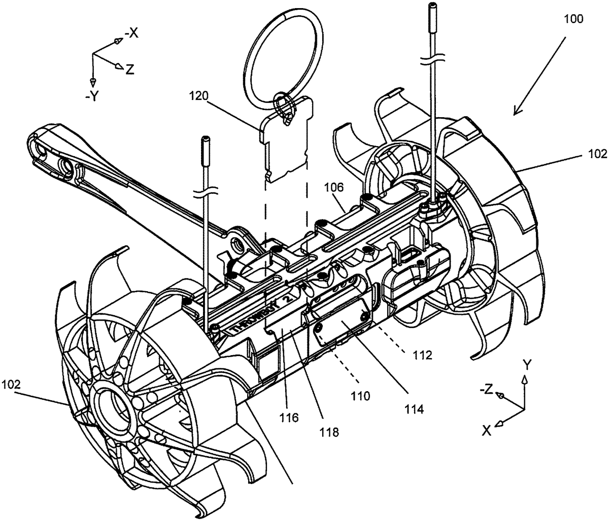
The patent describes a throwable robot that utilizes a magnetic lock mechanism, allowing it to be remotely controlled and activated by a key member that alters the magnetic field. This innovative design incorporates a housing with a sensor and magnet system to enable or disable the robot’s functionality based on the presence of specific magnetic fields.
Claim 1
- A throwable remotely controlled robot weighing less than six pounds comprising: a housing having a holding portion defining a key holding slot; a magnet disposed inside the housing, the magnet generating a first magnetic field; a sensor disposed inside the housing, the sensor providing a first output signal when the first-magnetic field is present and a second output signal when a second magnetic field is present; and a key member having shape conforming to the key holding slot, wherein the key member is formed of a material to modify the magnetic field from the first magnetic field to the second magnetic field. a housing having a holding portion defining a key holding slot; a magnet disposed inside the housing, the magnet generating a first magnetic field; a sensor disposed inside the housing, the sensor providing a first output signal when the first-magnetic field is present and a second output signal when a second magnetic field is present; and a key member having shape conforming to the key holding slot, wherein the key member is formed of a material to modify the magnetic field from the first magnetic field to the second magnetic field.
Google Patents
https://patents.google.com/patent/US12318922
USPTO PDF
https://image-ppubs.uspto.gov/dirsearch-public/print/downloadPdf/12318922